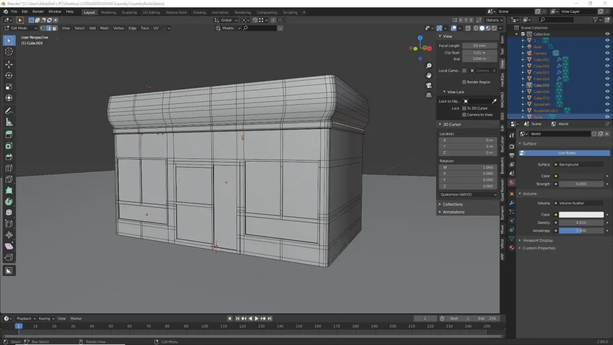
Laudry Build Low-poly 3D model
Home Catalog Laudry Build Low-poly 3D model

Publication date: 2021-03-08

Buy Laudry Build Low-poly 3D model

$10

License: Royalty Free

author:

abdullahkbas

All content related to this 3D asset—including renders, descriptions, and metadata — is credited to its original author, «abdullahkbas». CGhub does not claim copyright ownership over the content used.
  • Description
  • Formats

All models textures are mine, Build Textures 2k, Cahir Textures 1k, Laundry Textures 1k, Roughness Emission Base Color Metalness Height Roughness Normal Map include the folder.

BLEND (Blender, filesize: 5.31 MB), OBJ (OBJ, filesize: 1.71 MB), FBX (Autodesk FBX, filesize: 704 KB)

3D Model details

  • cgtrader Platform
  • Animated
  • Rigged
  • Ready for 3D Printing
  • VR / AR / Low-poly
  • PBR
  • Textures
  • Materials
  • UV Mapping
  • Polygons: 25000
  • Vertices: 13000
  • Geometry: No N-gons | No faceted geometry | Manifold geometry |
Similar models