Living Room Interior Free low-poly 3D model
Home Catalog Living Room Interior Free low-poly 3D model

Publication date: 2025-09-05

Download Living Room Interior Free low-poly 3D model

free

License: Royalty Free No Ai

author:

CraftedIn3D

All content related to this 3D asset—including renders, descriptions, and metadata — is credited to its original author, «CraftedIn3D». CGhub does not claim copyright ownership over the content used.
  • Description
  • Formats

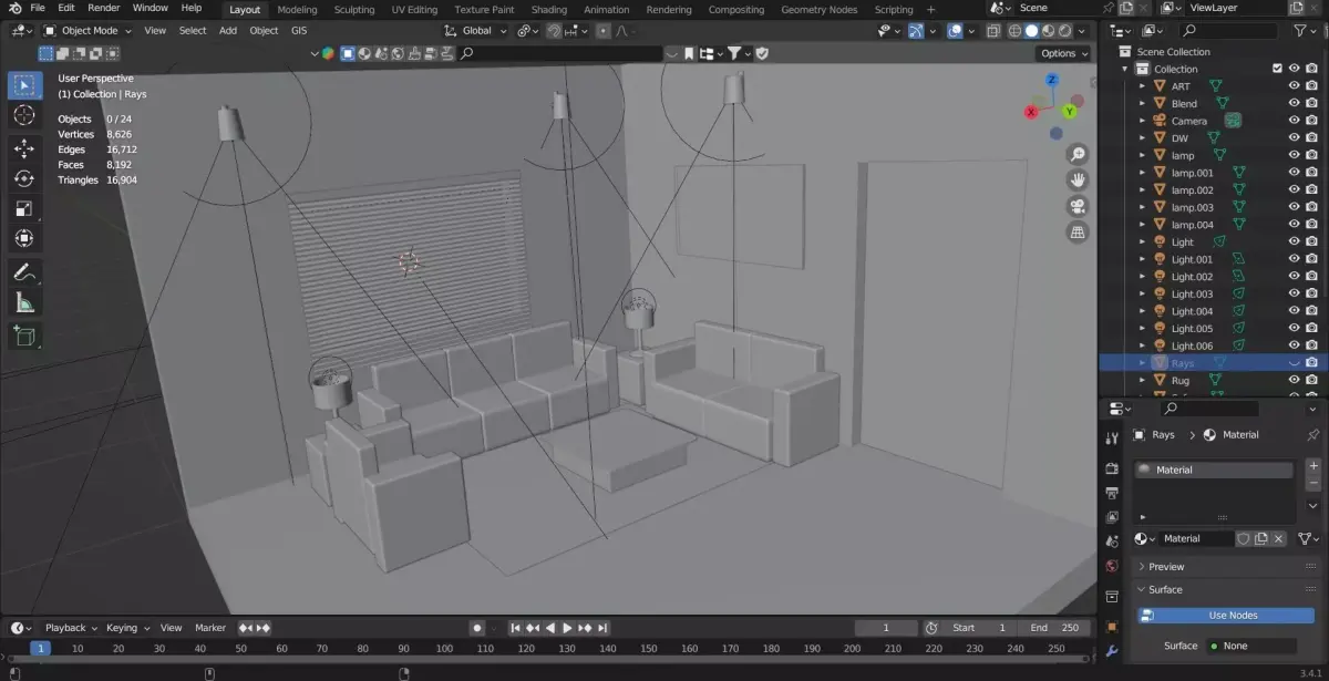
This is a realistic 3D Living Room Interior created in Blender.

The scene features:

  • A sofa set with side tables and lamps
  • A large window with sunlight and realistic light rays
  • A wall with door and a photo frame on the left side
  • Hanging lamps on both walls, adding a warm and cozy feel
  • Realistic flooring and overall lighting for a professional look

This model is shared for free so customers can check my scale, modeling quality, and rendering results.

Perfect for interior visualization, lighting practice, or design reference.

BLEND (Blender, filesize: 2.7 MB), OBJ (OBJ, filesize: 1.11 MB), FBX (Autodesk FBX, filesize: 137 MB), GLTF (glTF, filesize: 123 MB), DAE (Collada, filesize: 2.25 MB), TEXTURES (Textures, filesize: 106 MB), OTHER (Other, filesize: 106 MB), PLY (Ply, filesize: 1.02 MB), STL (Stereolithography, filesize: 2.95 MB)

3D Model details

  • cgtrader Platform
  • Animated
  • Rigged
  • Ready for 3D Printing
  • VR / AR / Low-poly
  • PBR
  • Textures
  • Materials
  • UV Mapping
  • Polygons: 8192
  • Vertices: 8626
  • Geometry: No N-gons | No faceted geometry | Manifold geometry |
Similar models
image-product
pbr
Add to Wishlist Remove from Wishlist View
image-product
pbr
Add to Wishlist Remove from Wishlist View
image-product
pbr
Add to Wishlist Remove from Wishlist View
image-product
pbr
Add to Wishlist Remove from Wishlist View
image-product
pbr
Add to Wishlist Remove from Wishlist View