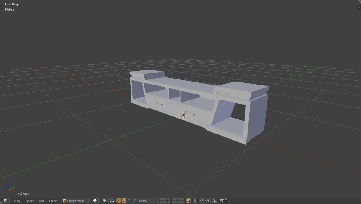
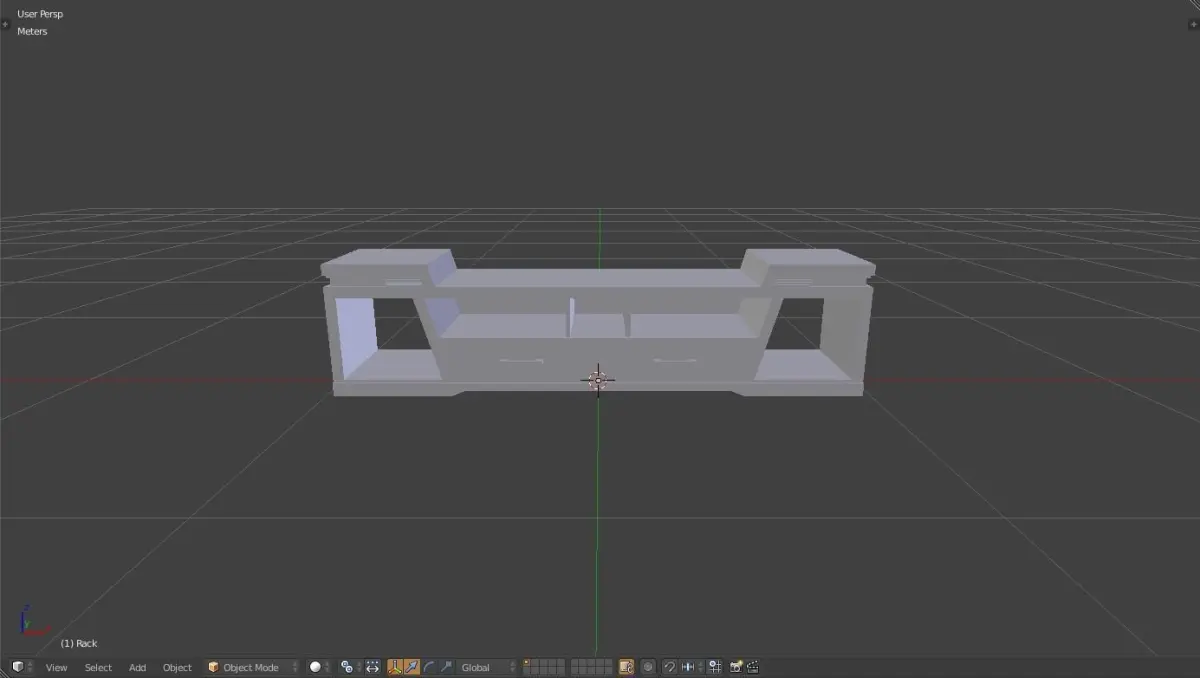
Rack Modern Free low-poly 3D model
Home Catalog Rack Modern Free low-poly 3D model

Publication date: 2018-03-12

Rack Modern Free low-poly 3D model

free

License: Royalty Free No Ai

author:

matheussilva

All content related to this 3D asset—including renders, descriptions, and metadata — is credited to its original author, «matheussilva». CGhub does not claim copyright ownership over the content used.
  • Description
  • Formats

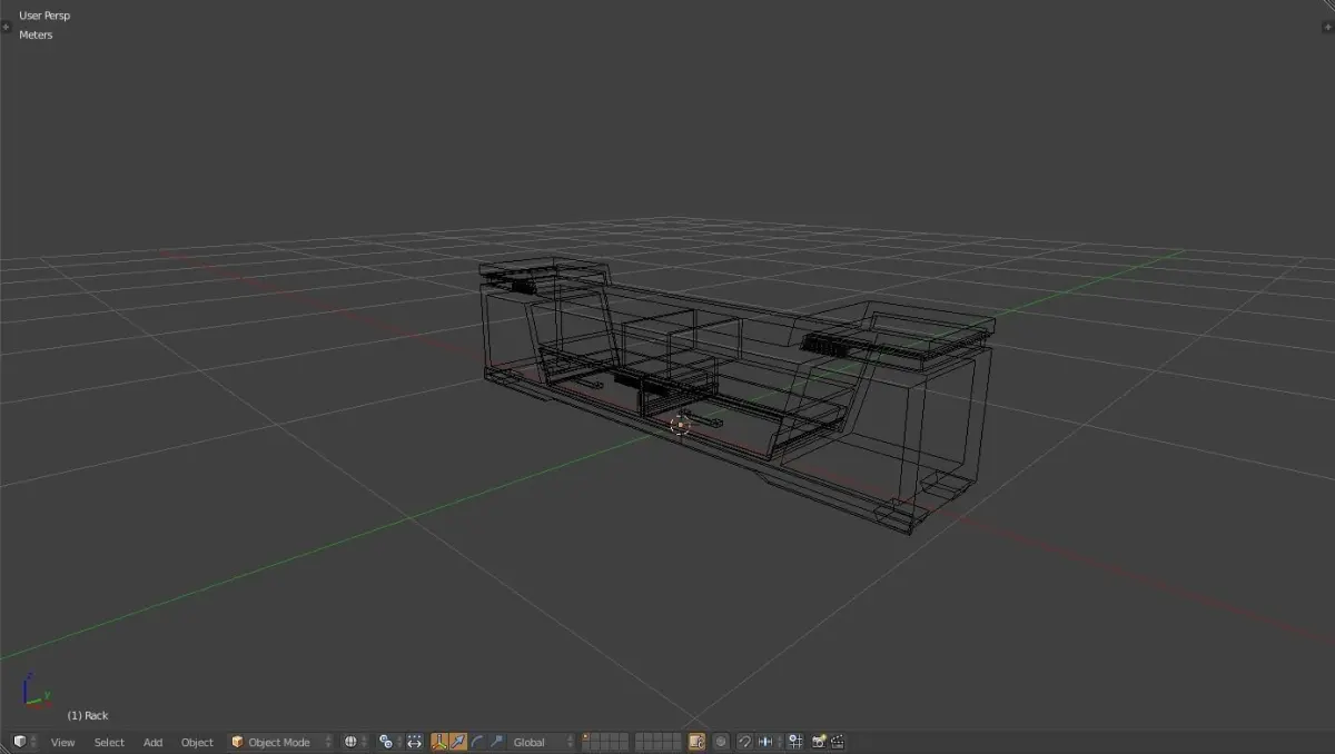
---Model--- LowPoly model, does not support Subdivision in the mesh. Template made in the program Blender 2.79. In the file there will be 1 meshe:

Rack:

..................................Verts: 529

...................................Tris: 970

--Textures-- Texture made in the program Substance Painter 2018. Created in DirectX and exported in Unreal Engine 4 (Packed). This mesh has 1 materials:

Materials have LightMaps and textures also have the opacity and emissive maps.

Main.

They have 1 texture set.

The textures are composed of 4 maps:

...................................Basecolor

...................................Normal

....................................AmbientOclusionRougnessMetalic

....................................Emissive

They have 2 qualities, 1024x1024 and another 4k

I ask for constructive feedbacks that help me in personal development. Thank you.

BLEND (Blender, filesize: 527 KB), OBJ (OBJ, filesize: 64.1 KB), FBX (Autodesk FBX, filesize: 99.3 KB), 3DS (3D Studio, filesize: 39.4 KB), ABC (Alembic, filesize: 59 KB), DAE (Collada, filesize: 170 KB), SPP (Substance Painter, filesize: 59.8 MB)

3D Model details

  • cgtrader Platform
  • Animated
  • Rigged
  • Ready for 3D Printing
  • VR / AR / Low-poly
  • PBR
  • Textures
  • Materials
  • UV Mapping
  • Polygons: 305
  • Vertices: 529
  • Geometry: No N-gons | No faceted geometry | Manifold geometry |
Similar models
image-product
pbr
Add to Wishlist Remove from Wishlist View
image-product
pbr
Add to Wishlist Remove from Wishlist View
image-product
pbr
Add to Wishlist Remove from Wishlist View
image-product
pbr
Add to Wishlist Remove from Wishlist View
image-product
pbr
Add to Wishlist Remove from Wishlist View