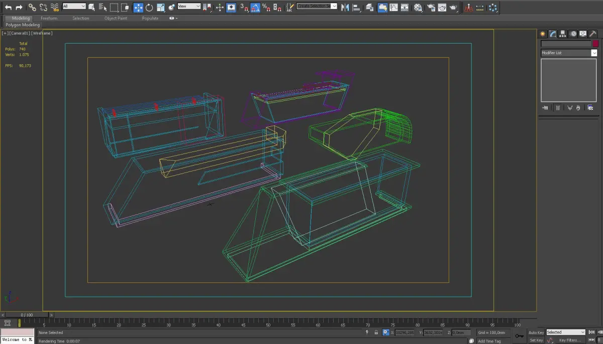
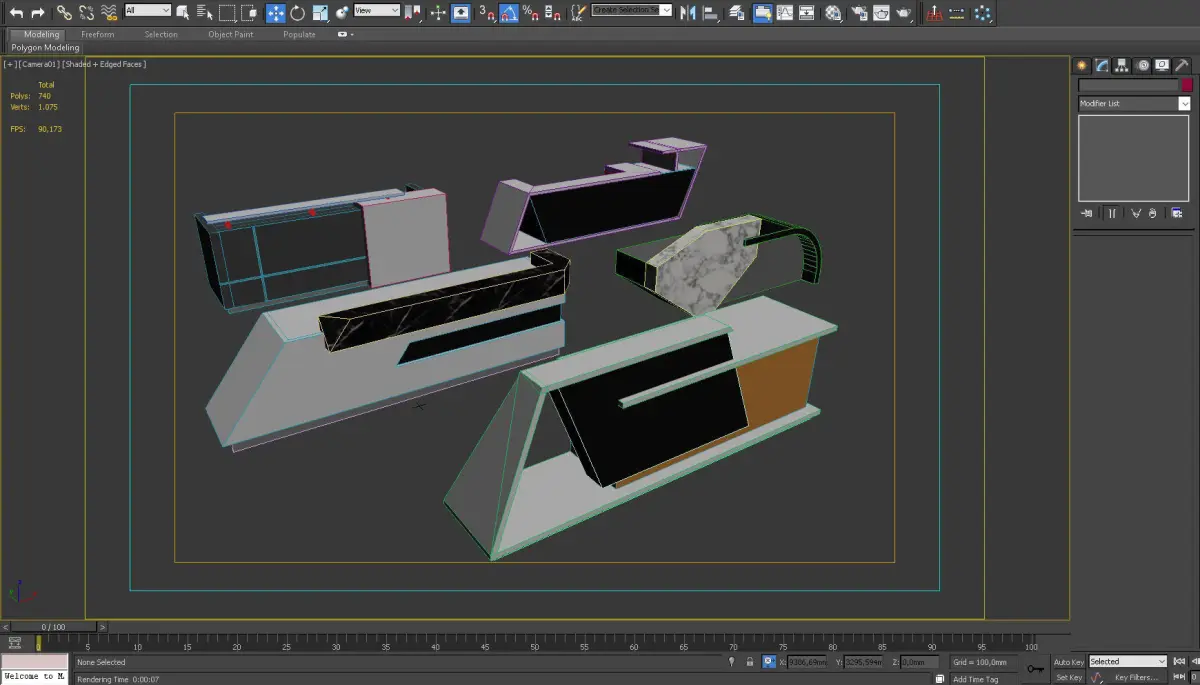
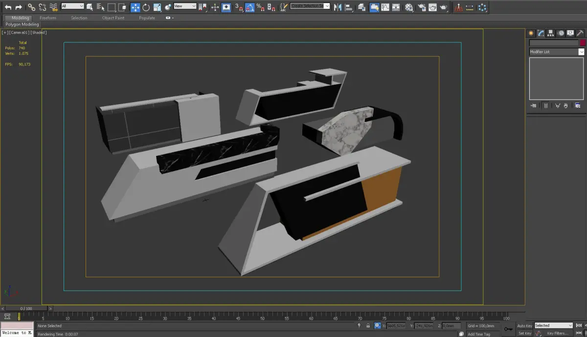
RECEPTIONS 3DS MAX 2015 5 MODEL 3D model
Home Catalog RECEPTIONS 3DS MAX 2015 5 MODEL 3D model

Publication date: 2019-04-27

RECEPTIONS 3DS MAX 2015 5 MODEL 3D model

$10

License: Royalty Free License

author:

ineedsomesleep17

All content related to this 3D asset—including renders, descriptions, and metadata — is credited to its original author, «ineedsomesleep17». CGhub does not claim copyright ownership over the content used.
  • Description
  • Formats
Description

receptions 3ds max 2015 5 model

  • Autodesk 3ds Max () (2 files)2.18 MBVersion: 2015Renderer: V-Ray 2.50.01Version: 2012Renderer: V-Ray
  • Autodesk FBX ()238 KB
  • AutoCAD 2010 ()73.3 KB
  • 3D Studio ()63.3 KB
  • DXF ()637 KB
  • Collada ()322 KB
  • OBJ () (2 files)108 KB
  • Shockwave 3D ()65.2 KB
  • Stereolithography ()105 KB

3D Model details

  • cgtrader Platform
  • Animated
  • Rigged
  • Ready for 3D Printing
  • VR / AR / Low-poly
  • PBR
  • Textures
  • Materials
  • UV Mapping
  • Unwrapped UVs: No
  • Geometry: -
  • Polygons: 740
  • Vertices: 1,075
  • Plugins used