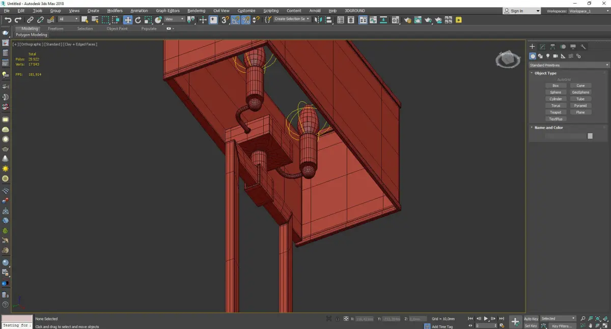
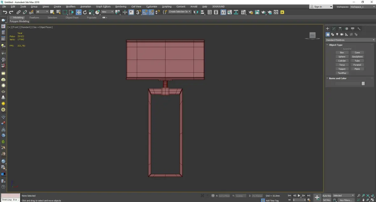
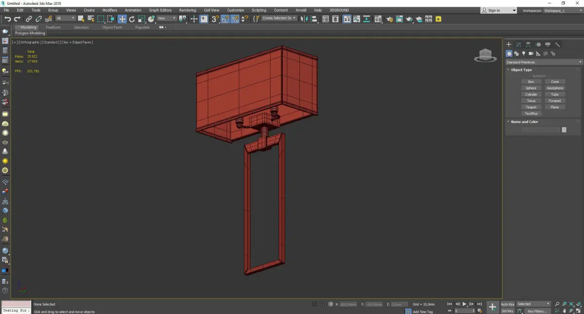
Rectangular Shaded 2 Light Wall Sconce Low-poly 3D model
Home Catalog Rectangular Shaded 2 Light Wall Sconce Low-poly 3D model

Publication date: 2022-04-20

Buy Rectangular Shaded 2 Light Wall Sconce Low-poly 3D model

$7

License: Royalty Free

author:

way3d

All content related to this 3D asset—including renders, descriptions, and metadata — is credited to its original author, «way3d». CGhub does not claim copyright ownership over the content used.
  • Description
  • Formats

Name: Rectangular_Shaded_2_Light_Wall_SconceVersion: 2013Units: MillimetersDimension: 381.64 x 158.41 x 666.24Polys: 11 031...turbosmoth 1 iteration _ 25 522Model Parts: 1Render: V-RayFormats: 3Ds Max 2013, OBJ

https://www.lumens.com/rectangular-shaded-2-light-wall-sconce-by-capital-lighting-CPLP270202.html?cgid=505&dwvar_CPLP270202_AttrValue1=Aged%20Brass

OBJ (OBJ, filesize: 15.3 MB), MAX (Autodesk 3ds Max, filesize: 20 MB)

3D Model details

  • cgtrader Platform
  • Animated
  • Rigged
  • Ready for 3D Printing
  • VR / AR / Low-poly
  • PBR
  • Textures
  • Materials
  • UV Mapping
  • Polygons: 25522
  • Vertices: 17543
  • Plugins used
  • Geometry: Polygon mesh
Similar models