Redford Sconce Low-poly 3D model
Home Catalog Redford Sconce Low-poly 3D model

Publication date: 2022-04-16

Buy Redford Sconce Low-poly 3D model

$7

License: Royalty Free

author:

way3d

All content related to this 3D asset—including renders, descriptions, and metadata — is credited to its original author, «way3d». CGhub does not claim copyright ownership over the content used.
  • Description
  • Formats

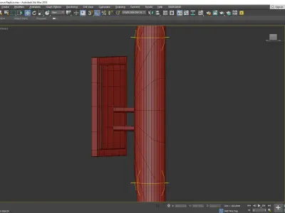
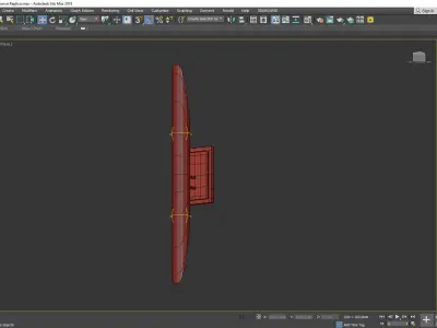
Name: Redford_SconceVersion: 2013Units: MillimetersDimension: 98.19 x 100.75 x 543.91Polys: 10 493...turbosmoth 1 iteration _ 61 671Model Parts: 1Render: V-RayFormats: 3Ds Max 2013, OBJ

https://www.anthropologie.com/shop/redford-sconce?category=lighting-sconces&color=027&type=STANDARD&size=One%20Size&quantity=1

OBJ (OBJ, filesize: 4.99 MB), MAX (Autodesk 3ds Max, filesize: 7.92 MB)

3D Model details

  • cgtrader Platform
  • Animated
  • Rigged
  • Ready for 3D Printing
  • VR / AR / Low-poly
  • PBR
  • Textures
  • Materials
  • UV Mapping
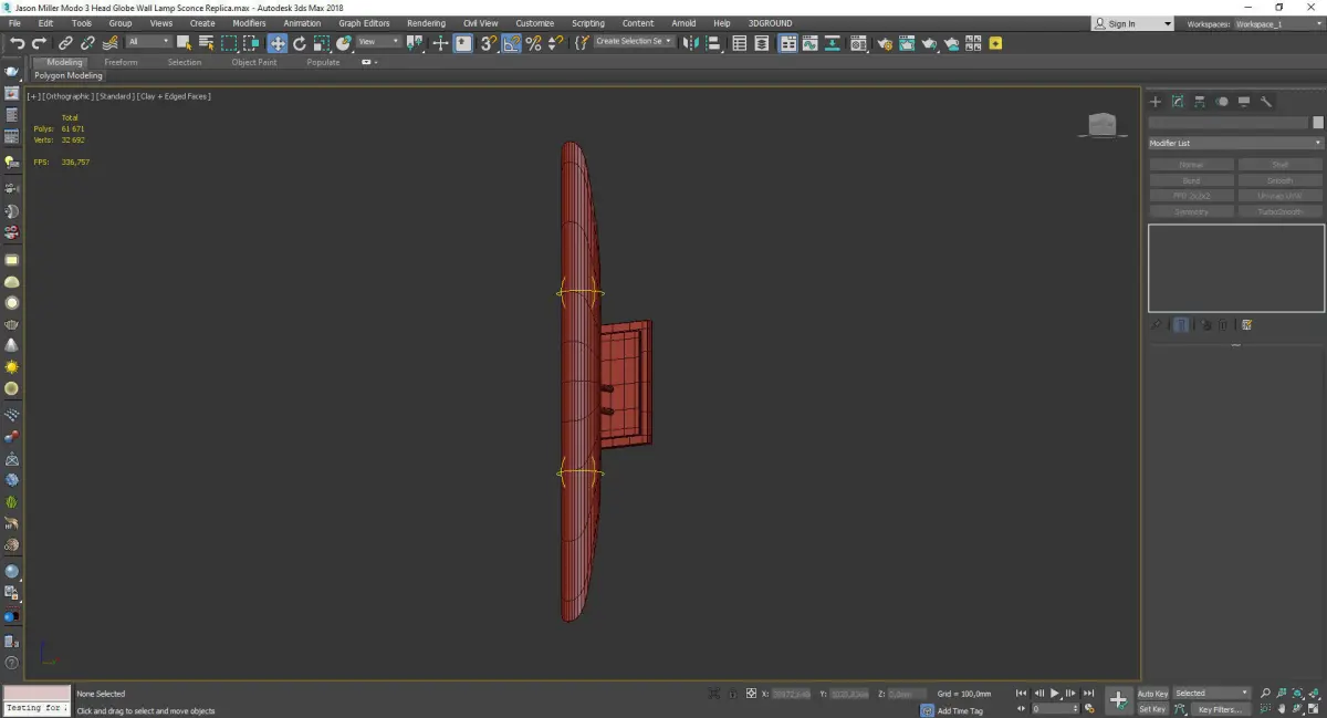
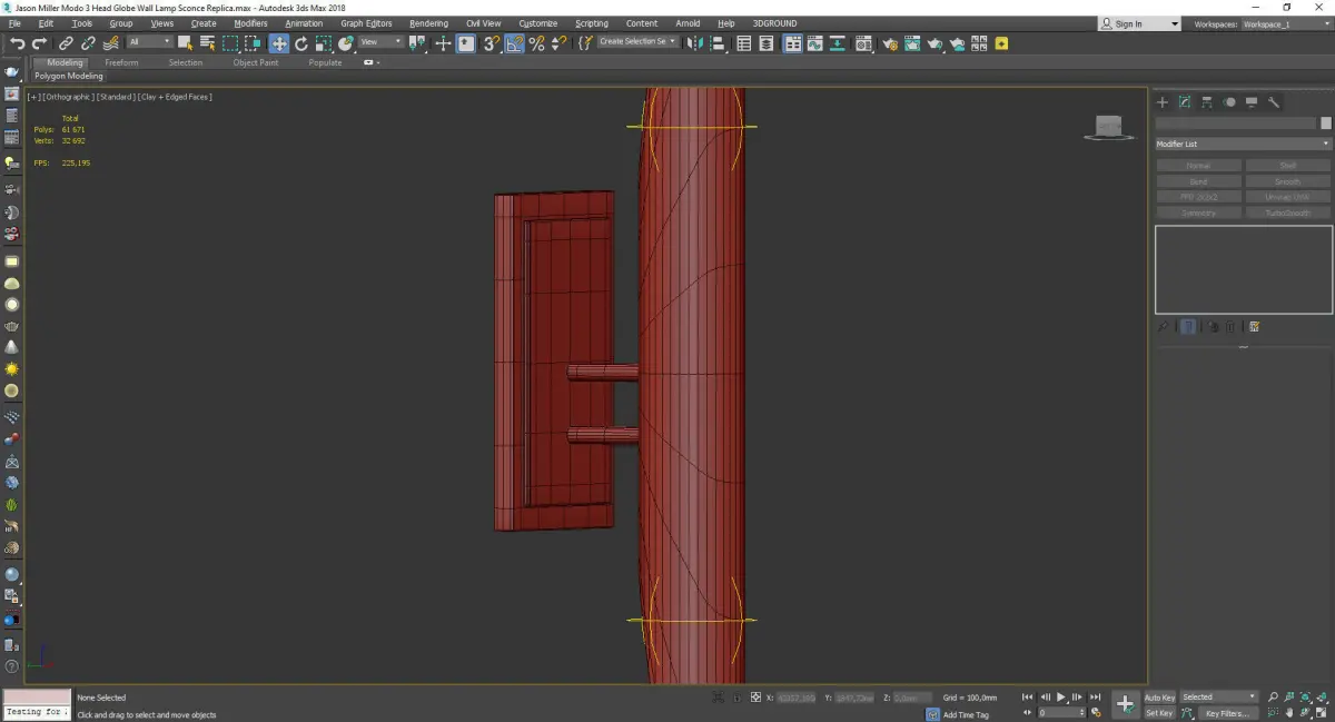
  • Polygons: 61671
  • Vertices: 32692
  • Plugins used
  • Geometry: Polygon mesh
Similar models