Suri 3 Drawer 3 Door Side Board Low-poly 3D model
Home Catalog Suri 3 Drawer 3 Door Side Board Low-poly 3D model

Publication date: 2026-01-07

Suri 3 Drawer 3 Door Side Board Low-poly 3D model

$10

License: Royalty Free

author:

sawon-the-artist

All content related to this 3D asset—including renders, descriptions, and metadata — is credited to its original author, «sawon-the-artist». CGhub does not claim copyright ownership over the content used.
  • Description
  • Formats

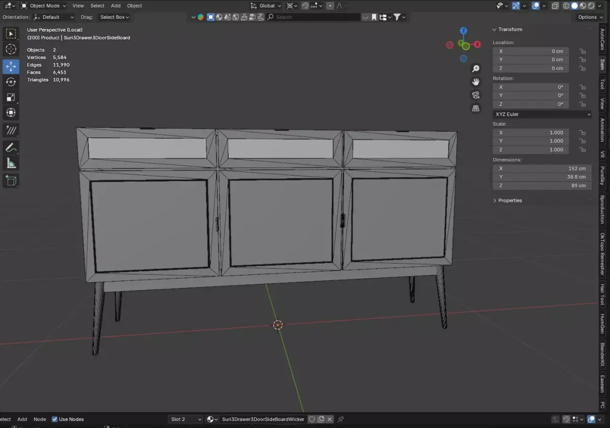
The Suri 3 Drawer 3 Door Sideboard (specifically the model shown in your images, often associated with brands like Safavieh, SKU: MED5004A) is a mid-century modern inspired piece that blends rustic textures with clean, contemporary lines.

Based on the 3D model data in your screenshot (Image 05) and retail specifications, here are the key details:

Design & Aesthetics

Style: Mid-Century Modern / Boho-Chic.

Key Features: It features a distinctive tapered leg design and woven cane/rattan detailing on the front of the three top drawers.

Hardware: Minimalist, slim black metal pull handles on both the drawers and the cabinet doors.

Finish: Typically found in a Natural or Light Brown wood finish that highlights the organic grain.

Technical Specifications

As seen in your Blender screenshot (Image 05), the dimensions of this specific 3D model are:

Width: 152 cm (approx. 60 inches)

Depth: 38.8 cm (approx. 15 inches)

Height: 89 cm (approx. 35 inches)

Materials

While the exact build can vary by manufacturer, this design usually utilizes:

Frame: Solid wood (often Mahogany or Mango wood) and high-quality MDF with wood veneers (like Albasia).

Accents: Authentic rattan webbing for the drawer fronts.

Legs: Solid wood tapered legs for stability and style.

Storage Functionality

Top Tier: Three drawers with cane inserts, ideal for smaller items like cutlery, linens, or stationery.

Bottom Tier: Three cabinet doors opening to a large storage area, often containing an internal shelf for organizing dinnerware or media components.

BLEND (Blender, filesize: 34.2 MB), OBJ (OBJ, filesize: 778 KB), FBX (Autodesk FBX, filesize: 345 KB), MAX (Autodesk 3ds Max, filesize: 3.02 MB), GLTF (glTF, filesize: 12 MB), OTHER (Other, filesize: 34.2 MB), PNG (PNG, filesize: 9.55 MB)

3D Model details

  • cgtrader Platform
  • Animated
  • Rigged
  • Ready for 3D Printing
  • VR / AR / Low-poly
  • PBR
  • Textures
  • Materials
  • UV Mapping
  • Polygons: 6451
  • Vertices: 5584
  • Plugins used
  • Geometry: No N-gons | No faceted geometry | Manifold geometry |
Similar models
image-product
Add to Wishlist Remove from Wishlist View
image-product
Add to Wishlist Remove from Wishlist View
image-product
Add to Wishlist Remove from Wishlist View
image-product
realtime
Add to Wishlist Remove from Wishlist View
image-product
Add to Wishlist Remove from Wishlist View
image-product
Add to Wishlist Remove from Wishlist View