Tactile Warning Surface 2 - Texture Set 25 Texture
Home Catalog Tactile Warning Surface 2 - Texture Set 25 Texture

Publication date: 2018-11-05

Buy Tactile Warning Surface 2 - Texture Set 25 Texture

$18.2

License: Royalty Free No Ai

author:

vis-all-3d

All content related to this 3D asset—including renders, descriptions, and metadata — is credited to its original author, «vis-all-3d». CGhub does not claim copyright ownership over the content used.
  • Description
  • Formats

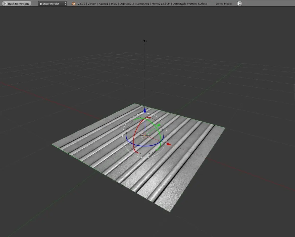
Another seamless and tileable texture-set for tactile warning surfaces, as you can find at bus stops or train platforms.

Ein nahtloses und kachelbares Textur-Set für taktile Warnflächen (taktile Laufflächenanzeigen) zur Unterstützung von sehbehinderten Fußgängern.

Texture size 4k.

Included texture types:

  • Colormap
  • Normalmap
  • Ao
  • Displace/Bump

3D-Model-Formats:

  1. VRML (.wrl, .wrz)
  2. X3D (.x3d)
  3. 3D Studio (.3ds)
  4. Collada (.dae)
  5. DXF (.dxf)
  6. Autodesk FBX (.fbx)
  7. Agisoft Photoscan (.ply)
  8. Stereolithography (.stl)
  9. OBJ (.obj, .mtl)
  10. Alembic (.abc)
  11. DirectX (.X)
  12. Blender(.blend)

Here on CGTrader you can see or purchase some of our 3d-models which we are using in our projects for VIS-All-3D (https://vis-all.de/) .

  • This models and the textures were created by 3DHaupt (https://www.cgtrader.com/dennish2010) for the Software-Service John GmbH (http://www.john-software.de)
  • Modelled and textured in blender (https://www.blender.org/)

Hier auf CGTrader können Sie einige unserer 3D-Modelle, welche wir in unseren Projekten für VIS-All-3D verwenden(https://vis-all.de/), betrachten oder aber auch für die kommerzielle Nutzung erwerben.

  • Das Modell und die Texturen wurden von 3DHaupt (https://www.cgtrader.com/dennish2010) für die Software-Service John GmbH (https://www.john-software.de) erstellt.
  • Modelliert und texturiert in Blender-3D (https://www.blender.org/)
BLEND (Blender, filesize: 108 MB), BLEND (Blender, filesize: 108 MB), OBJ (OBJ, filesize: 106 MB), FBX (Autodesk FBX, filesize: 106 MB), OTHER (Other, filesize: 319 MB), 3DS (3D Studio, filesize: 106 MB), DAE (Collada, filesize: 106 MB), DXF (DXF, filesize: 106 MB), STL (Stereolithography, filesize: 106 MB), ABC (Alembic, filesize: 106 MB), PNG (PNG, filesize: 106 MB), WRL (VRML, filesize: 106 MB), PLY (Ply, filesize: 106 MB)

3D Model details

  • cgtrader Platform
  • Animated
  • Rigged
  • Ready for 3D Printing
  • VR / AR / Low-poly
  • PBR
  • Textures
  • Materials
  • UV Mapping
  • Polygons: 1
  • Vertices: 4
  • Geometry: No N-gons | No faceted geometry | Manifold geometry |
Similar models