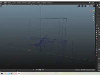
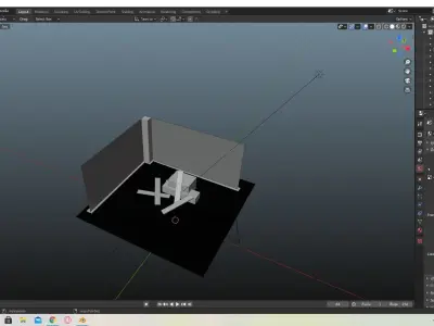
The Unstructure brick wall in middle of concrete floor Free low-poly 3D model
Home Catalog The Unstructure brick wall in middle of concrete floor Free low-poly 3D model

Publication date: 2021-02-15

Download The Unstructure brick wall in middle of concrete floor Free low-poly 3D model

free

License: Royalty Free No Ai

author:

mailmeow134

All content related to this 3D asset—including renders, descriptions, and metadata — is credited to its original author, «mailmeow134». CGhub does not claim copyright ownership over the content used.
  • Description
  • Formats

> One place That was left without people. That appears to have been left to be used for construction In the wet. That's hard to understand why. I hope there won't be any ghost spirits.

STL (Stereolithography, filesize: 6.82 KB), BLEND (Blender, filesize: 1.08 MB), DAE (Collada, filesize: 958 KB), FBX (Autodesk FBX, filesize: 72.1 KB)

3D Model details

  • cgtrader Platform
  • Animated
  • Rigged
  • Ready for 3D Printing
  • VR / AR / Low-poly
  • PBR
  • Textures
  • Materials
  • UV Mapping
  • Polygons: 0
  • Vertices: 0
  • Geometry: Unknown
Similar models