VIGO Magnolia 3D model
Home Catalog VIGO Magnolia 3D model

Publication date: 2023-01-09

VIGO Magnolia 3D model

$15

License: Royalty Free

author:

shox3d

All content related to this 3D asset—including renders, descriptions, and metadata — is credited to its original author, «shox3d». CGhub does not claim copyright ownership over the content used.
  • Description
  • Formats

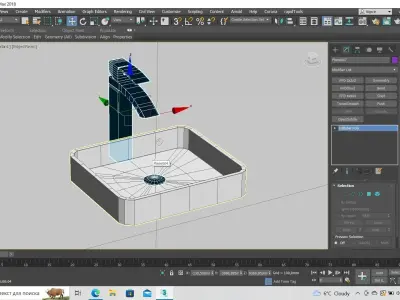
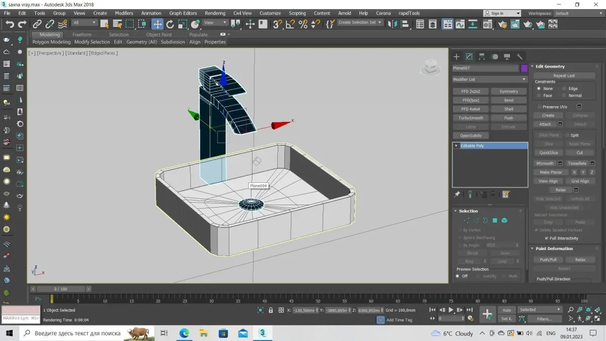
Name: VIGO MagnoliaType: modelFormat: 3Ds Max 2015Export: FBX, OBJ, 3DSRender: VRay (4.x), Corona (5)Polys: 1486Verts: 1511Matclasses: VRayMtl,CoronaMtlUnits: MillimetersDimension: 209.29 x 216.99 x 157.85See minimalism at its finest with the rectangular VIGO Magnolia Matte Stone Vessel Bathroom sink and Duris Vessel Mount Bathroom faucet. The bathroom sink has a smooth yet structured design to instantly upgrade the aesthetic of any interior space. The Magnolia is made from VIGO's proprietary Matte Stone composite material to resist discoloration, scratches, and general impact. It is expertly paired with the VIGO Duris Vessel bathroom faucet. This faucet is a single lever design made from 100% solid brass for durability and resilience. To complete the set, a matching pop-up drain installs inside the vessel sink.

MAX (Autodesk 3ds Max, filesize: 2.84 MB), OBJ (OBJ, filesize: 2.84 MB), FBX (Autodesk FBX, filesize: 2.84 MB), MAX (Autodesk 3ds Max, filesize: 2.84 MB), 3DS (3D Studio, filesize: 1.42 MB)

3D Model details

  • cgtrader Platform
  • Animated
  • Rigged
  • Ready for 3D Printing
  • VR / AR / Low-poly
  • PBR
  • Textures
  • Materials
  • UV Mapping
  • Polygons: 1488
  • Vertices: 1511
  • Geometry: Polygon mesh
Similar models
image-product
realtime pbr
Add to Wishlist Remove from Wishlist View
image-product
Add to Wishlist Remove from Wishlist View
image-product
Add to Wishlist Remove from Wishlist View