Yamaha TDM 850 Free 3D model
Home Catalog Yamaha TDM 850 Free 3D model

Publication date: 2014-12-24

Yamaha TDM 850 Free 3D model

free

License: Editorial No Ai License

author:

nordi

All content related to this 3D asset—including renders, descriptions, and metadata — is credited to its original author, «nordi». CGhub does not claim copyright ownership over the content used.
  • Description
  • Formats
Description

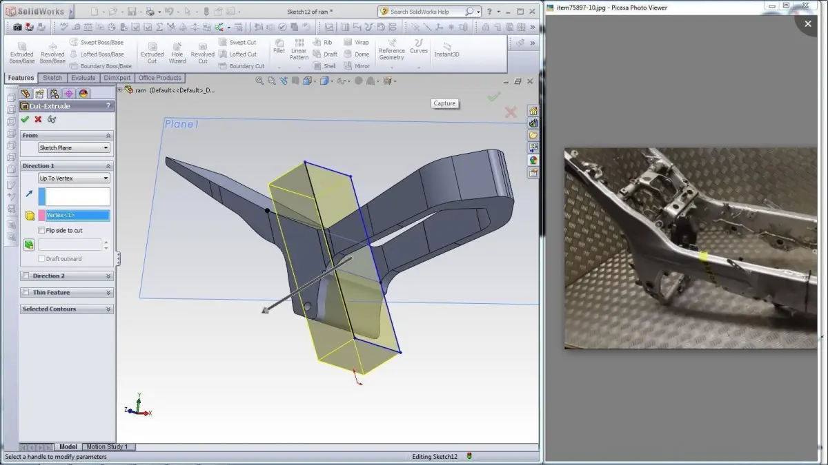
Hello friends.This is my work on a motorcycle Yamaha TDM 850.

The story began with a buddy of mine heard that I started to learn SolidWorks and has asked me to do something to him.So, this is my first article, seriously if I may say so.You will encounter a lot of mistakes, but do not take them for granted, I'm still learning and a lot of things I did out of my head.

Of course, my first model here. So if I made something wrong you have a free hand to criticize.

Thanks !

  • Other 434 MB

3D Model details

  • cgtrader Platform
  • Animated
  • Rigged
  • Ready for 3D Printing
  • VR / AR / Low-poly
  • PBR
  • Textures
  • Materials
  • UV Mapping
  • Unwrapped UVs: Unknown
  • Geometry: Polygon mesh
  • Polygons: Unknown
  • Vertices: 0
Similar models
image-product
Add to Wishlist Remove from Wishlist View
image-product
Add to Wishlist Remove from Wishlist View
image-product
Add to Wishlist Remove from Wishlist View
image-product
Add to Wishlist Remove from Wishlist View