ziggurat ancient egyptian structure Low-poly 3D model
Home Catalog ziggurat ancient egyptian structure Low-poly 3D model

Publication date: 2019-05-24

ziggurat ancient egyptian structure Low-poly 3D model

$8

License: Royalty Free

author:

Ali-Nasiri

All content related to this 3D asset—including renders, descriptions, and metadata — is credited to its original author, «Ali-Nasiri». CGhub does not claim copyright ownership over the content used.
  • Description
  • Formats

Hi.please read it. It's not included texture.

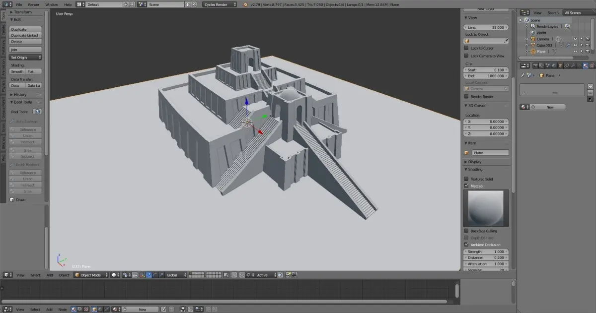
Architecturally semi_accurate(used a measured side view reference picture)model of Mesopotamian Ziggurat(see the curve of walls)at the ancient city of Ur.can simply UV unwrap because it contains 3 different parts.(you can see it at my preview picture: blue top red middle and yellow bot).for example: in blender edit mode press L to select different parts.not include texture and shader. for the sample view, I add my own(procedural texture with blender). but U can simply add your own or ask for it(or other formats, even with more details, better topology or etc)if u needed.thank you for your attention.

remaster with better detail,cheak my profile (https://www.cgtrader.com/3d-models/exterior/historic/ziggurat-of-ur-336e717d-63bb-475f-a71e-133344fc5bc5)

STL (Stereolithography, filesize: 342 KB), OBJ (OBJ, filesize: 786 KB), FBX (Autodesk FBX, filesize: 282 KB), DAE (Collada, filesize: 912 KB), 3DS (3D Studio, filesize: 306 KB)

3D Model details

  • cgtrader Platform
  • Animated
  • Rigged
  • Ready for 3D Printing
  • VR / AR / Low-poly
  • PBR
  • Textures
  • Materials
  • UV Mapping
  • Polygons: 3420
  • Vertices: 4196
  • Geometry: No N-gons | No faceted geometry | Manifold geometry |
Similar models
image-product
pbr
Add to Wishlist Remove from Wishlist View
image-product
realtime pbr
Add to Wishlist Remove from Wishlist View
image-product
realtime
Add to Wishlist Remove from Wishlist View
image-product
Add to Wishlist Remove from Wishlist View
image-product
realtime pbr
Add to Wishlist Remove from Wishlist View