Industrial Props Collection GameReady LODs
Home Catalog Industrial Props Collection GameReady LODs

Publication date: December 04, 2022

Buy Industrial Props Collection GameReady LODs

$249

License: Editorial Uses Only

author:

Gerhald3D

All content related to this 3D asset—including renders, descriptions, and metadata — is credited to its original author, «Gerhald3D». CGhub does not claim copyright ownership over the content used.
  • Description
  • Formats

Hello, my dear Customer!

I am happy to present you Industrial Props Collection GameReady with LODs 3d model.

Ready for game-development, render and animation.

That model will definitely save your time just a lot!

- Native file format: Blender 3.3.1

USAGE

- This model is suitable for use in PC/mobile game-development, vr/ar, advertising, design visualization, forensic presentation, etc.

PIPELINE

- Lowpoly/Highpoly/UV made in Blender and ZBrush

- Baked in Marmoset

- Textured in Substance Painter

- Rendered in Cycles + Marmoset

COLLECTION INCLUDES:

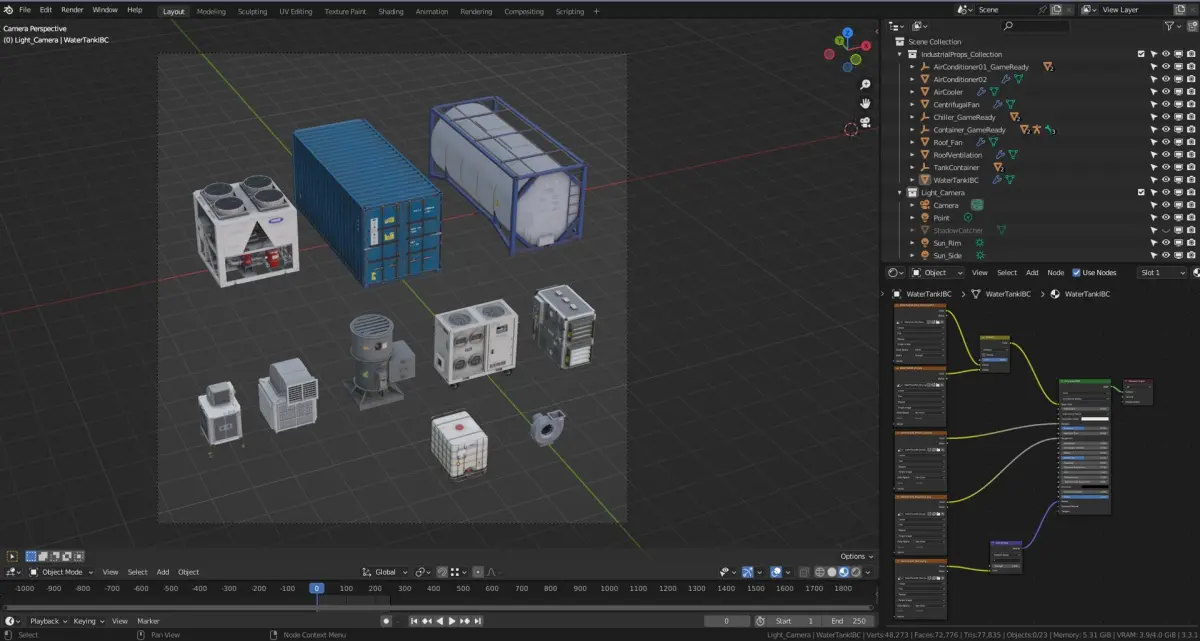
Collection includes 10 realtime industrial props models.

You can find and look the details of any of that models by copypasting the ID number into Search line.

Individual Product IDs:

AirConditionerGameReady(1)

Air Conditioner GameReady LODs
Air Cooler GameReady LODs

Centrifugal Fan GameReady

Chiller GameReady LODs
Roof Fan GameReady LODs

Roof Ventilation GameReady LODs
Tank Container GameReady LODs

Container GameReady LODs

Water Tank IBC GameReady LODs

You save 120$ (30%) by purchasing that bundle!

MATERIALS

Each model use 1 or 2 materials.

Blender 3.3.1 version use Cycles materials type (Principled shader).

TEXTURES and UV

- Models are completely UV-unwrapped. You can see all the textures and UV maps on the preview images

- Partially Overlapping method was used to increase texel density

- Both Metallic/Rough and Specular/Gloss PBR workflows are available

- Lightmap UVs for light baking are included

TEXEL DENSITY:

- 585 - 1790px/m (4K textures)

TEXTURES:

- Base_Color.png (4096x4096px) - met/rough

- Metallic.png (4096x4096px) - met/rough

- Roughness.png (4096x4096px) - met/rough

- Diffuse.png (4096x4096px) - spec/glos

- Specular.png (4096x4096px) - spec/glos

- Glossiness.png (4096x4096px) - spec/glos

- Normal.png (4096x4096px)

- AO.png (4096x4096px)

- Opacity.png (4096x4096px)

-Emissive.png (4096x4096px)

Container includes 3 base_color/diffuse variants: yellow, blue, red.

TOTAL: 121 textures in archive

DESCRIPTION

- There are 3D models of industrial props collection only.

- Models are fully textured with all materials applied (Converted formats as well, take a look at preview images)

- LowPoly models, that is perfect for game-development

- No Ngons used, just Quads and Tris

- Lightmap UVs are included

- Clear topology with no any artefacts, holes, overlapping polygons and so on

- All materials and textures are intelligently named

- PBR materials, as you can see on the preview

- No special plugin needed to open scene

- Real world scale 1:1

- Units of measurement are meters

NOTES

The 'other' format on product page is .MTL format for .obj model

Click on 'Gerhald3D' to the right side of the screen to see our other models

You will like it!

Gerhald3D.

Native | Blender 3.3.1 | Cycles Render Unity 2021.3.14f | Other Maya 2015 | V-Ray 3.2 Maya 2015 | mental ray Maya 2017 | Arnold 5.3.1.1 3ds Max 2015 | mental ray 3.2 3ds Max 2018 | Arnold 5.3.1.1 Cinema 4D R18 | Arnold 5.3.1.1 Cinema 4D R18 | Advanced Render FBX glTF OBJ Unreal Unity USDz Other Textures FBX Collada OBJ STL

3D Model details

  • turbosquid Platform
  • Animated
  • Rigged
  • Ready for 3D Printing
  • VR / AR / Low-poly
  • PBR
  • Textures
  • Materials
  • UV Mapping
  • Polygons: 10883
  • Vertices: 12841
  • Geometry: Unknown
Similar models
image-product
anim rig realtime
Add to Wishlist Remove from Wishlist View
image-product
Add to Wishlist Remove from Wishlist View
image-product
Add to Wishlist Remove from Wishlist View
image-product
pbr
Add to Wishlist Remove from Wishlist View
City $2057
image-product
anim rig
Add to Wishlist Remove from Wishlist View
image-product
Add to Wishlist Remove from Wishlist View