Ammo box Free low-poly 3D model
Home Catalog Ammo box Free low-poly 3D model

Publication date: 2019-08-16

Download Ammo box Free low-poly 3D model

free

License: Royalty Free No Ai

author:

mojtaba-mirshafie

All content related to this 3D asset—including renders, descriptions, and metadata — is credited to its original author, «mojtaba-mirshafie». CGhub does not claim copyright ownership over the content used.
  • Description
  • Formats

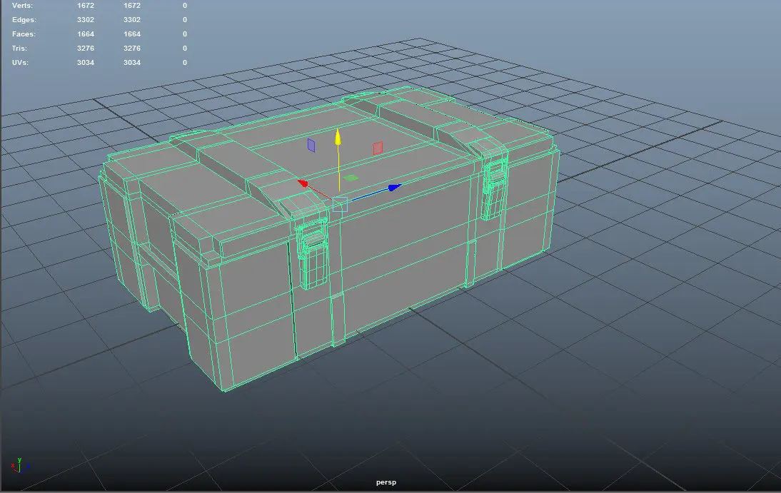
low_poly_for game mobile_unity textureammo box _low poly for mobile game and android device texture create with substance painter 2048*2048(albedo_metalic_normal) model create with maya texture ready for deffuse mobile and standard material unity1664 face and 1667 ver for level design thanks for like and comment

OBJ (OBJ, filesize: 405 KB), FBX (Autodesk FBX, filesize: 87.6 KB), TEXTURES (Textures, filesize: 4.2 MB)

3D Model details

  • cgtrader Platform
  • Animated
  • Rigged
  • Ready for 3D Printing
  • VR / AR / Low-poly
  • PBR
  • Textures
  • Materials
  • UV Mapping
  • Polygons: 1664
  • Vertices: 1667
  • Geometry: No N-gons | No faceted geometry | Manifold geometry |
Similar models
image-product
Add to Wishlist Remove from Wishlist View
image-product
Add to Wishlist Remove from Wishlist View